报关业务服务:搞懂流程快速通关
身处进出口生意圈的人士必定清楚,报关这一事务表面看似简易,然而一旦亲自去跑一下,仅仅是填写那众多的单子,便足以使人头疼好长一阵子。好多人觉得寻觅报关公司是白白花费钱财,可是当你遭遇海关退单、查验受阻、货物于港口白白等待好多天之际,就会发觉专业的事宜确实应当交付给专业的人来做。今日咱们就来探讨一下报关业务究竟是怎样的情况,能够帮你们化解哪些实际存在的心问题。
报关业务到底是个啥活儿
实际上讲,报关乃是去协助你的货物能够合规进出中国国境的一项手续。不管是进行出口,还是实施进口,只要货物需要通过海关,那就必定得有人去与海关展开交涉,将货物的品名、数量、价值、原产地这些信息如实上报上去。2024年1月广州海关所呈现的数据表明,每日处理的报关单超过3万份,其中将近四成是企业自行申报的,出错率相较于专业报关公司高出三倍有余。
报关绝不是仅仅填填单子这般轻易,海关会依据你所申报的内容来决断是否要查货,要收取多少税,以及是否需要特殊许可证,就好比深圳有一家从事电子配件的工厂,在2023年年底自行申报了一批货物,只因商品编码填写错误,被海关判定为逃税行为,进而被罚款将近8万块钱,若找专业的报关公司,此类事情基本上能够避免。
报关业务里谁在干活谁在管
于整个报关链条当中,主要关涉四方角色,其一为进出口货物之发货人亦或收货人,即货主,其需对自身货物信息承担责任,其二为报关行或者企业之报关员,彼等负责切实跑流程、填单子以及与海关进行沟通,其三是货代公司,其帮安排运输,有时亦顺带进行报关,其四乃海关,其负责审核、查验、征税以及放行。
有那么一家位于上海的、从事服装出口业务的公司,在2024年2月的时候遭遇了这样一番状况,货物已然抵达了外高桥港区,然而报关员却察觉到客户所提供的装箱单跟实际货物并不相符,要是在这个时候不去施以处理便径直进行申报,那么海关一旦展开查验必定会查个正着,最终是报关员连夜与客户取得联系进而修改单证,赶在截关之前重新予以申报方算是没有耽搁船期,这充分表明专业报关人员所发挥的作用就是协助你去发现并且解决这些细节方面的问题。
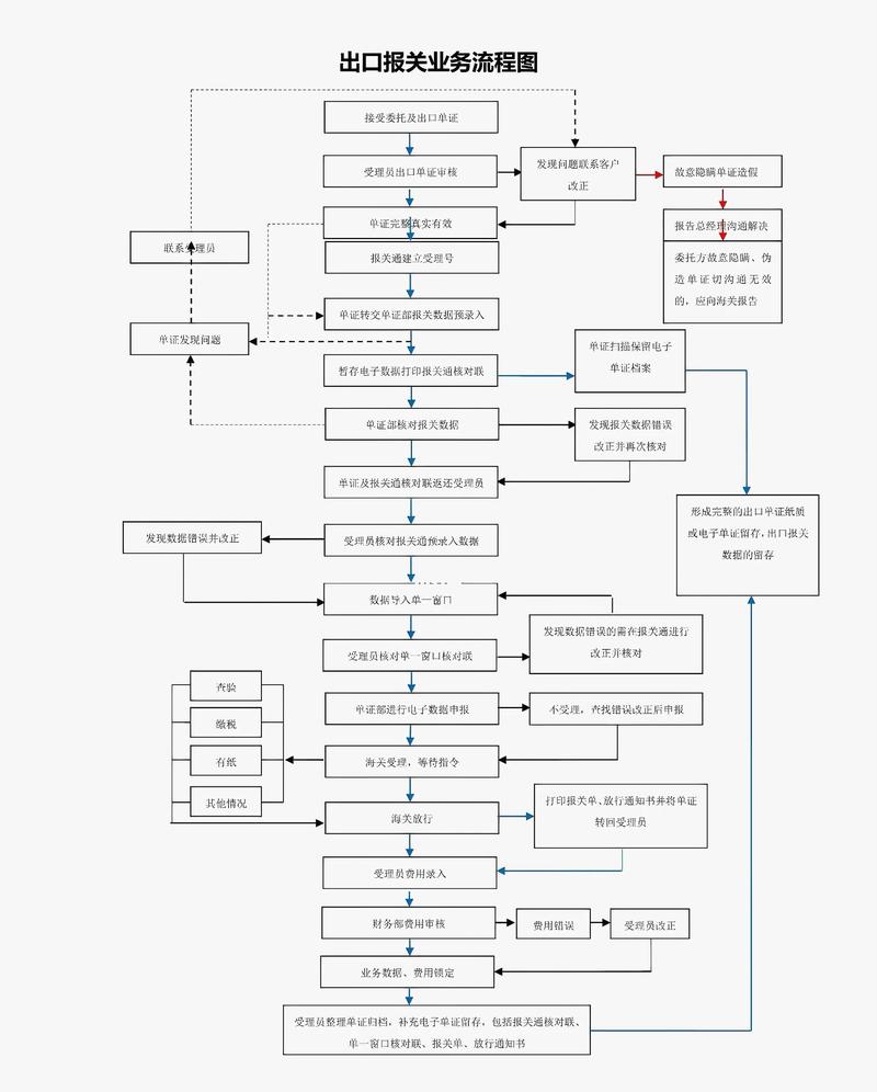
报关基本流程从接单到放行
第一步,是对客户委托予以接受。报关公司会就所要报的货物、所采用的运输方式、有无特殊要求,跟客户进行确认,之后签订一份委托协议。此环节看似简易,然而诸多问题皆是在此处被埋下的。诸如客户称这是普通塑料制品,可是报关员查看材质后发觉实则为工程塑料,商品编码全然不同。
第二步是开展单证的准备工作以及进行申报这项操作,你得提供合同、那发票、还有装箱单、甚至提单这些基础类文件,报关员拿到这些文件后呢,要去核对其中信息是不是一致,之后再填进海关所拥有的系统当中,在2024年3月的时候宁波海推出了新规定,规定所有报关单都必须去向海关上传随附单证的电子版,要是少了任何一一份此单证就会被退回,一个具备熟练技能的报关剂,处理一类普通货物所需要的时间大致在15到20分钟这个区间,新手的话可能要花费一个小时的时间还难以完成搞定。

海关查验和缴税放行怎么配合
海关在收到申报信息过后,系统会给出一种判定,这种判定为放行查验或者转后续的处置等情况。查验的概率和货物的种类,企业信用等级,历史申报记录都存在着关联关系。天津港2023年全年所显现的数据表明,普通货物的查验率处于5%左右的水平,然而要是首次进口的食品化妆品,查验率能够达到30%以上。
假设你的货遭抽到要进行查验,报关员会收到相应通知,告知你何时、于哪个查验区去配合海关开箱。此际你所需做的便是派人抵达当场或者委托报关员予以代理。海关会核查货物与申报是否契合,没有问题的状况下便在系统内点击放行。紧接着便是缴税步骤,海关依循货物价值以及税率算出需缴纳的金额,你于单一窗口支付之后,货物就能提走了。整个流程推进完毕,倘若顺利的话一票货从申报直至放行大概需花费1到2个工作日。
常见问题商品归类和价格争议怎么解决
让人头疼的商品归类争议,存在于报关之中。同样是塑料材质制造然而功用分明相异等用于普通喝水的杯子,以及专门供婴儿使用的奶瓶,它们的商品编码并不相同,税率之间的差距竟然能够达到一倍之多。在2024年1月的时候,广州有一家贸易公司进口了一批处于特定规格下的LED灯带,该贸易公司自行将其归为普通照明灯具类别,其相应税率为10%,可海关在审核之后认定这个应属于LED模组范畴,税率是15%。最终该贸易公司找寻了第三方检测机构去出具产品说明,如此这般海关才认可了最初所做的归类。
碰上价格瞒骗风险的频率较为频繁,存在一些企业意图减少交税额度,特意将发票金额降低,海关所具备的大数据系统会针对同类货物的价格展开对比操作,一旦察觉价格显著偏低,便会要求提供付汇记录、信用证以及保险合同等用以证明的材料,在2023年深圳海关查获数目达12起的低报价格案件,当属最高的一笔补税加上罚款超出了200万元这一情况,诚信进行申报比其他任何事情都关键,做那种节省小钱却遭受大损失的事情千万不要去做。
报关行业未来趋势会越来越省心
正在发生改变的是被数字化改革所作用的报关这一行业,以往需手持纸质单证前往海关大厅排队,如今全都于网上开展操作,由海关总署推出的国际贸易单一窗口,将报关、报检、退税、结汇整合于一处,企业无需再奔波于多个部门,2024年有着这般的计划,即在长三角地区进行报关单智能预审的试点工作,系统会自动核查单证是否齐全以及逻辑是否正确,存在问题的将直接被退回予以修改。
报关员效率的提升也得益于人工智能,像是借助OCR技术对发票与装箱单予以扫描 ,将品名、数量、金额等信息进行自动提取并填至报关单内 ,以此减少手工录入时出现的错误,一部分规模稍大的报关公司已启用AI辅助归类系统 ,在输入产品描述后便可推荐商品编码 ,其准确率能够达到90%以上 ,在未来的三至五年里 ,报关会愈发朝着标准化、自动化方向发展 ,价格也会变得更加透明。
在报关进程当中,你可曾碰到过格外折腾人的事儿,或者有着被海关给卡住的那般经历?欢迎于评论区域分享一番,咱们一块儿去思索思索办法。要是觉着这一篇文章具备用处的话,点个赞而后转发给从事外贸工作的友人,说不定能够助力他们少踏入几个坑。